L’evoluzione del lessico italiano, specialmente in ambiti dinamici come la puericultura e l’educazione infantile, riflette mutamenti profondi negli equilibri sociali e nei modelli educativi. Recentemente, abbiamo osservato come strumenti e modalità di allevamento dei bambini in età neonatale abbiano introdotto termini che, pur nascendo in contesti marcati diastraticamente - spesso associati a una sfera prettamente femminile - si stanno diffondendo anche tra gli uomini, segnando un cambiamento verso una condivisione più paritaria della cura genitoriale.

Formazione neologica: tra prefissazione e suffissazione
Il termine "spannolinamento", al momento non ancora registrato nei dizionari ufficiali, rappresenta un caso di studio estremamente interessante per la morfologia italiana. Esso è formato attraverso l’affissazione simultanea del prefisso sottrattivo "s-" e del suffisso d’azione "-mento". Questo processo richiama modelli già consolidati nel linguaggio della cura dei figli, come "svezzamento" (derivante da "vezzo", latino vĭtĭu(m), ovvero vizio) o "allattamento" (con il prefisso "a(d)-").
È doveroso precisare che molti sostantivi simili derivano da verbi parasintetici preesistenti (svezzare, allattare). Nel caso dello spannolinamento, tuttavia, la dinamica è peculiare: sebbene esistano attestazioni del verbo "spannolinare", esse sono numericamente inferiori e spesso cronologicamente successive rispetto al sostantivo. Si configura dunque una retroformazione, dove il nome d'azione precede il verbo.
La scelta del morfema "-mento" rispetto al concorrente "-zione" risponde a precise regole di selezione lessicale. Mentre il suffisso "-zione" tende a legarsi a basi brevi o prefissi colti e di derivazione dotta, il suffisso "-mento" risulta molto più disponibile verso basi di tradizione popolare. "Pannolino", sostantivo quadrisillabico, si adatta perfettamente alla naturale propensione del suffisso "-mento" per le basi verbali più estese.
Semantica e uso del verbo: dalla bivalenza alla monovalenza
Il verbo "spannolinare" ha trovato fortuna grazie alla sua versatilità semantica. Mentre le espressioni analitiche, come "togliere il pannolino", sono trivalenti (richiedono un oggetto diretto, il pannolino, e uno indiretto, il bambino), il verbo "spannolinare" è bivalente: il complemento oggetto è implicitamente contenuto nella radice verbale. Ciò permette una semplificazione del discorso, orientando l’attenzione direttamente sul protagonista dell’azione: il bambino o la bambina.
L’uso spesso "riflessivo" o passivante del termine ("Luca non vuole spannolinarsi"; "il secondo figlio si spannolina prima") dimostra come il linguaggio si adatti alle esigenze di un contesto familiare in cui l'attenzione è focalizzata sul percorso di autonomia del piccolo piuttosto che sull'oggetto fisico rimosso. In contesti informali, come i forum di discussione che riproducono le dinamiche del parlato, si rinvengono anche usi monovalenti, quali "Tiziana ha spannolinato", che testimoniano l'acquisizione definitiva del neologismo nel parlato colloquiale.
Dinamiche sociali e il ruolo dei nuovi media
L’analisi dei dati provenienti da forum e social media rivela una tendenza chiara: fino al 2013, l'uso dei termini era predominante tra le madri e le professioniste della puericultura (educatrici, pedagogiste). La pandemia del 2020 ha rappresentato un punto di svolta: con l'adozione del lavoro agile, molte famiglie hanno affrontato il percorso dello spannolinamento durante il lockdown, svincolandolo dalla stagionalità estiva, tradizionalmente considerata il momento ideale per procedere alla rimozione del pannolino grazie alla facilità di gestire l'abbigliamento leggero.
L’ambiente a misura di bambino: il primo passo verso l’autonomia
Questa evoluzione non è priva di criticità e sfide, come evidenziato dalla nascita di figure non sanitarie - spesso definite "coach dello spannolinamento" - che offrono consulenze in un settore dove la serenità e il rispetto dei tempi individuali dovrebbero prevalere sulla fretta di raggiungere l'obiettivo. Il confronto tra le diverse prospettive, da quella medica a quella pedagogica, sottolinea l'importanza di un approccio consapevole, che eviti la forzatura e favorisca l'autonomia naturale del bambino.
Considerazioni sulla salute: gastroenterite e prevenzione
Parallelamente alle discussioni sull'educazione, è necessario comprendere i rischi igienici legati al contatto con le feci. La gastroenterite, spesso causata da virus (norovirus, rotavirus, adenovirus) o batteri (Campylobacter, E. coli, Salmonella), è una patologia che si trasmette frequentemente attraverso la via oro-fecale. Il cambio del pannolino è, per definizione, un momento di esposizione a potenziali agenti infettivi.
La trasmissione può avvenire tramite il contatto con feci infette su oggetti contaminati, come giocattoli o le stesse superfici del fasciatoio. Pertanto, la prevenzione passa necessariamente attraverso una rigorosa igiene delle mani e una corretta gestione dei rifiuti, specialmente in contesti collettivi come gli asili nido o in fasi in cui i bambini iniziano a esplorare il mondo toccandosi spesso il viso dopo aver manipolato oggetti potenzialmente contaminati.
Approccio metodologico: il percorso dell'autonomia
Lo spannolinamento rappresenta una sfida significativa, sia per il bambino che per il genitore. Gli esperti concordano sull'importanza di non forzare le tappe, identificando il range tra i 18 e i 24 mesi come il momento in cui, solitamente, iniziano a manifestarsi i segnali di prontezza emotiva e fisiologica.
Tra gli errori comuni riportati dai genitori nei forum troviamo:
- La fretta: forzare il bambino prima che sia pronto.
- La mancanza di sostegno: non accompagnare il percorso con empatia.
- La reazione punitiva: sgridare il bambino per gli incidenti di percorso o per le regressioni temporanee dovute ad eventi stressanti (arrivo di un fratellino, traslochi, cambiamenti di routine).
La scelta di strumenti adeguati, come vasini ergonomici in materiali ecosostenibili, può rendere il passaggio più intuitivo. È fondamentale comprendere che il contenimento sfinteriale diurno precede solitamente quello notturno, richiedendo pazienza e una pianificazione che tenga conto delle esigenze specifiche del bambino, non di scadenze sociali o mode estive.
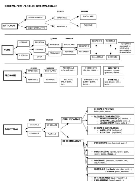
Definizione e analisi grammaticale del nome "pannolino"
Il "pannolino" è, per definizione, un indumento intimo assorbente. Dal punto di vista della classificazione grammaticale, si tratta di un nome comune, maschile, singolare, derivato (sebbene interpretato spesso come alterato, dim. di "panno"). È la base lessicale attorno alla quale ruota tutto il dibattito sopra descritto.
Utilizzare uno strumento di analisi grammaticale per scomporre frasi che contengono termini legati alla puericultura può aiutare a chiarire la struttura del linguaggio utilizzato. Un'analisi corretta richiede di identificare correttamente la funzione di ogni parte del discorso: il nome, in quanto fulcro del significato, deve essere analizzato indicandone genere, numero, natura (proprio o comune, di cosa, persona o animale) e struttura (primitivo, derivato, composto o alterato).

Capire come analizzare un termine, che sia "pannolino" o "spannolinamento", non è solo un esercizio scolastico, ma un modo per padroneggiare la lingua e comprendere come essa rifletta i cambiamenti delle abitudini quotidiane, trasformando un semplice oggetto di uso comune in un concetto complesso che racchiude cura, educazione e crescita.